伟德bv1946官网-“执笔书英韵 墨香展风采”青少年宫英文书写大赛圆满落幕(附获奖名单)
栏目:行业资讯 发布时间:2026-02-14
分享到:
  伟德国际(bevictor·1946)源自英国官方网站-2月11日晚,青少年宫灯火通明,墨香萦绕。“执笔书英韵 墨香展风采”英语书写大赛在这里顺利举行。200余名中小学生报名参赛,以笔为舟,以墨为桨,在纸卷上航行出一段段优美的英语篇章。   下午五点半起,参赛选手在青少年宫大门前有序签到。孩子们手持有效证件提前到场,眼中闪烁着期待与自信的光芒,为即将开始的书写之旅做好准备

  伟德国际(bevictor·1946)源自英国官方网站-2月11日晚,青少年宫灯火通明,墨香萦绕。“执笔书英韵 墨香展风采”英语书写大赛在这里顺利举行。200余名中小学生报名参赛,以笔为舟,以墨为桨,在纸卷上航行出一段段优美的英语篇章。

  下午五点半起,参赛选手在青少年宫大门前有序签到。孩子们手持有效证件提前到场,眼中闪烁着期待与自信的光芒,为即将开始的书写之旅做好准备。

  赛场内一片宁静,只听见笔尖划过纸张的沙沙声。选手们腰背挺直,握笔规范,全神贯注于眼前的试卷。本次比赛内容分为短句短文投屏书写和简单听写两部分。

  简单听写环节,标准的英语发音在赛场回荡,选手们侧耳倾听,迅速而准确地将听到的单词句子转化为纸上的优美笔迹。

  短句短文投屏书写环节,大屏幕上缓缓展示精选英文段落,选手们仔细观摩后,于纸上认真书写,每一个字母都力求工整美观。

  规范工整的书写、清晰合理的布局、准确无误的拼写……选手们用一笔一画展现着平日练习的扎实功底,用整洁卷面诠释着对英语书写艺术的理解与追求。

  赛场内孩子们奋笔疾书的同时,另一场精彩活动也在同步进行。为感谢家长们的支持陪伴,我们特邀一线英语教育专家开展了“点亮语言,照亮未来”英语公益沙龙活动。

  沙龙现场气氛热烈,专家就家庭英语环境营造、学习习惯培养、书写重要性等实用话题与家长进行了深入分享与互动。家长们积极参与,踊跃提问,在交流中收获了许多助力孩子成长的“干货”。

  原定一小时的沙龙,因家长们的热情不断延长。活动结束后,仍有数十位家长不愿离去,与专家就孩子英语听说读写习惯培养、时文与绘本阅读 家庭学习规划等个性化问题继续请教。

  专家一一耐心解答,现场交流氛围浓厚而温暖。不少家长表示,这样的公益活动既实用又贴心,“干货满满,回去就能用上”,希望今后能持续开展。

  这场沙龙不仅是一次学习,更搭建了家校社沟通的桥梁,共同为孩子的英语学习之路保驾护航。

  晚上六点半,比赛准时结束。试卷被统一回收,每一份作品都凝聚着小选手们的用心与努力。

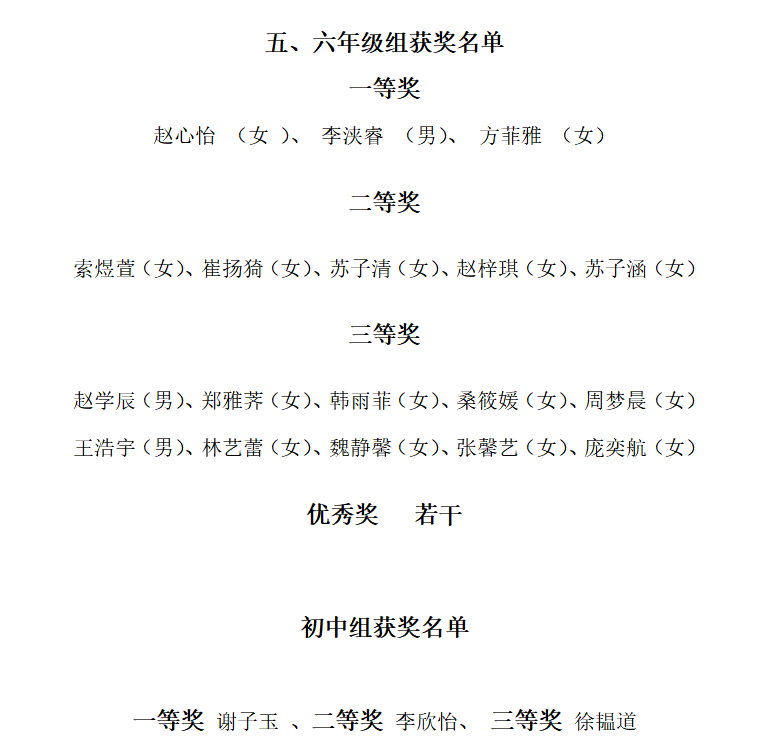
  经评委组公平、公正、严格的评审,本次英语书写大赛各奖项现已产生。名单公布如下:

  笔墨生香,风采留痕。感谢所有参赛选手的认真投入,感谢各位家长的信任支持,感谢工作人员的辛勤付出。愿这次书写大赛能在孩子们心中种下一颗热爱英语、注重规范的种子,在未来学习道路上,继续执笔书写更加精彩的人生篇章!